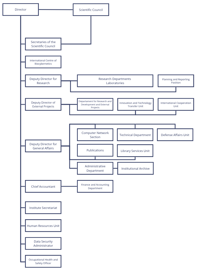
Structure of the institute